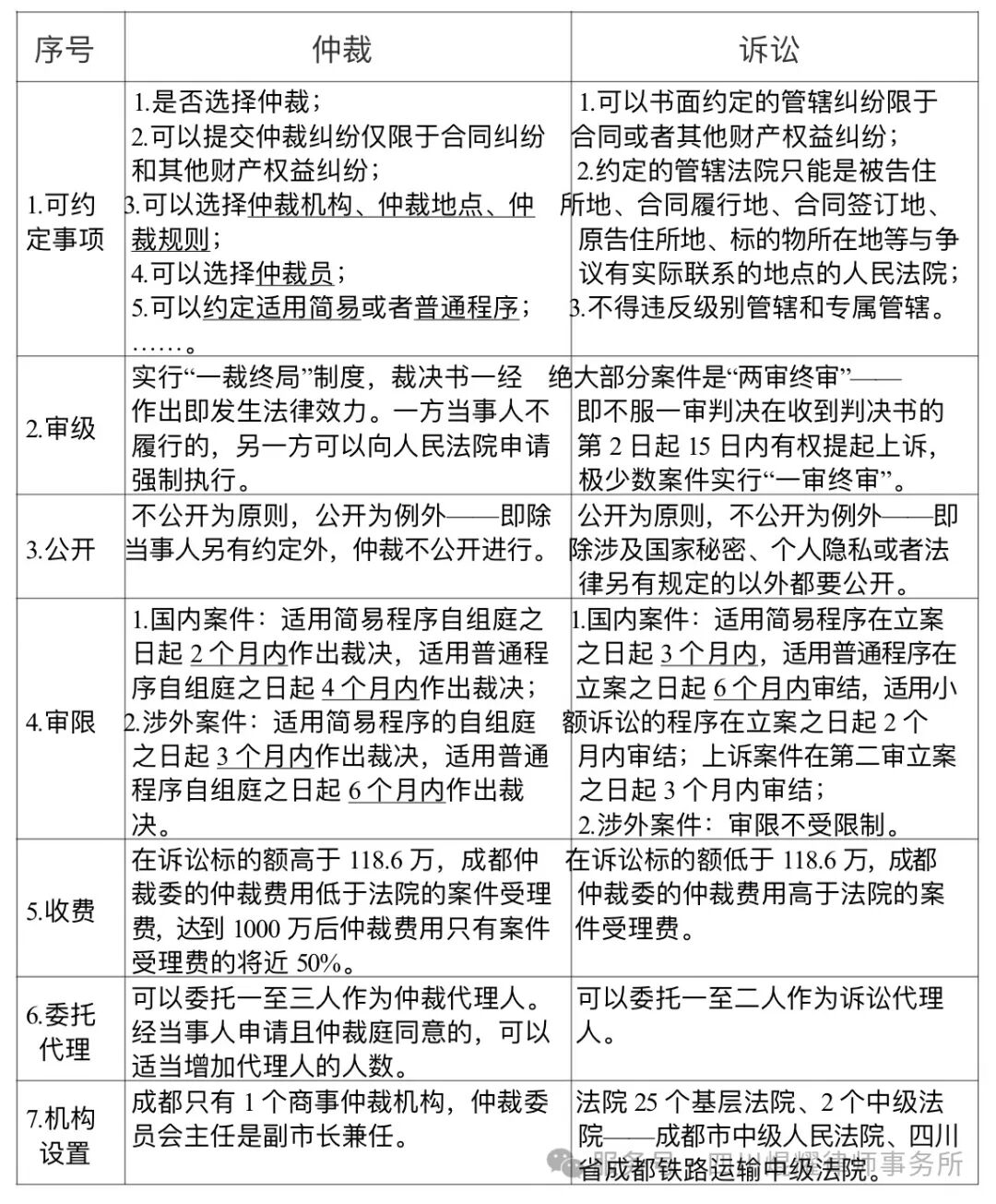
诉讼与仲裁是解决民商事纠纷的两种方式。根据仲裁法、劳动争议调解仲裁法以及农村土地承包经营纠纷调解仲裁法的规定,仲裁具体分为商事仲裁、劳动人事争议仲裁、农村土地承包经营纠纷仲裁。劳动人事争议仲裁、农村土地承包经营纠纷仲裁涉及的争议或者纠纷与商事仲裁涉及的纠纷类型存在明显区别,本文仅就商事仲裁与诉讼的主要区别进行梳理,且以《成都仲裁委员会仲裁规则》(2024版)规定为例。具体详见下表:
这里需特别注意一下,一是关于成都仲裁委员会的仲裁规则,成都仲裁委员会的仲裁规则存在2011年版本、2013年版本、2020年版本及2024年版本。对于仲裁规则,当事人没有约定的,适用受理案件时施行的仲裁规则,双方当事人同意的,也可以适用2024年版本仲裁规则。二是《成都仲裁委员会第五届仲裁员名册使用说明》第四条“四、标有“*”号的仲裁员不接受当事人的单方选定,可由当事人双方共同选定担任首席(独任)仲裁员。”这些“*”号的仲裁员也是成都仲裁委员会的委员。